Appearance
SEO语义化
HTML语义
HTML语义化标签你知道多少
开发中正确使用SEO优化
aside
左侧侧边栏
article
文章
hgroup h1 h2
hgroup 是标题组 h1 ~ h6 分别为一级标题 二级标题 ...
abbr
缩写
html
<abbr title="World Wide Web">WWW</abbr><abbr title="World Wide Web">WWW</abbr>hr
下划线
p
段落标签
strong
强调
blockquote q cite
引用
html
<blockquote>What Apple?(段落引述内容)</blockquote>
<q>What Apple?(行内引述内容)</q>
<cite>What Apple?(引述作品名)</cite><blockquote>What Apple?(段落引述内容)</blockquote>
<q>What Apple?(行内引述内容)</q>
<cite>What Apple?(引述作品名)</cite>=>
What Apple?(段落引述内容)
What Apple?(行内引述内容)What Apple?(引述作品名)
time
时间
html
<time datetime="2020-03-13">13 May 2020</time><time datetime="2020-03-13">13 May 2020</time>=>
figure figcaption
插画(主题相关)
dfn
定义
nav ol ul
序列
pre samp code
文字代码html
html
<pre>hello world</pre>
<pre><samp>
hello
world
</samp></pre>
<code>转义标签<span>hello world</span></code><pre>hello world</pre>
<pre><samp>
hello
world
</samp></pre>
<code>转义标签<span>hello world</span></code>=>
hello world
hello world
转义标签<span>hello world</span>
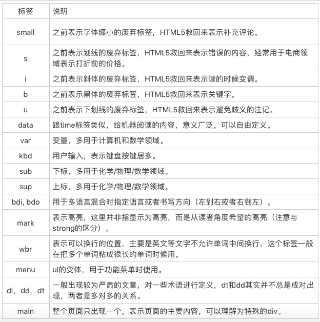
其他
